見たら「ん?」となるエラーバーのグラフ
見たら「ん?」となるエラーバーのグラフ
はじめに
実験でも数値計算でも、観測に誤差が伴うものをグラフにする時にはエラーバー(誤差棒)をつけると思います。エラーバーのつけ方には流儀がありますが、とりあえず1シグマ、つまり「誤差の乗り方がガウス分布だと仮定した時の標準偏差」をエラーバーとすることが多いです。
で、エラーバーは1シグマなので、「真の値をそのエラーバーの中に含む確率」が68%です。つまり観測点の3つに1つは「真の値」がエラーバーの範囲外にあることになります。なお、ここでは「真の値」を「観測を十分な回数繰り返した時に収束する値」のこととします。
さて、発表を見ていて、たまに「ん?」と思うようなグラフを見かけます。以下では、そんな「ん?」なグラフの実例と、その原因について見てみようと思います。
ケース1:正しい誤差棒
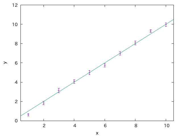
入力値$x$に対して、観測値$y$が$y=x$となる単純な系を考えましょう。ただし、観測するたびに誤差$\varepsilon$がのるものとします。これを素直にシミュレートすると、こんなスクリプトになるでしょうか。
def func(x)
ysum = 0.0
y2sum = 0.0
n = 10
n.times do
y = x + (rand - 0.5) * 2.0
ysum += y
y2sum += y * y
end
ysum /= n.to_f
y2sum /= n.to_f
sigma = (y2sum - ysum ** 2) / (n - 1).to_f
return ysum, Math.sqrt(sigma)
end
srand(1)
10.times do |i|
x = i + 1
y, e = func(x)
puts "#{x} #{y} #{e}"
end
結果はこんな感じになります。

10点の観測点のうち、$y=x$の直線にエラーバーがかかっていない点が3点あります。この直線にエラーバーがかかる確率が68%なのですから、だいたい3つが外れることになります。こういうグラフを見ると、「あ、エラーバーがまっとうだな」と思うわけです。
ケース2:標準偏差のサンプル依存性その1
学校等で、標準偏差は観測サンプル数$N$に対して$1/\sqrt{N}$で小さくなることを学んだと思います。それを確認してみましょう。
0から1の値を取る一様乱数を$N$回観測し、その平均値と標準偏差を$N$に対してプロットしてみましょう。
こんな感じのスクリプトになるでしょうか。
def func(n)
s = 0.0
s2 = 0.0
n.times do
r = rand
s += r
s2 += r * r
end
s /= n.to_f
s2 /= n.to_f
sigma = Math.sqrt((s2 - s ** 2) / (n - 1))
return s, sigma
end
srand(1)
10.times do |i|
n = 2 ** (i + 2)
a, e = func(n)
puts "#{n} #{a} #{e}"
end
まず、標準偏差の$N$依存性はこんな感じです。

たしかに$N$を増やすに連れて、$1/\sqrt{N}$で小さくなっていくのがわかります。
次に、エラーバーを見てみましょう。

$N$が大きくなるにつれてエラーバーが小さくなりますが、やはりエラーバーが$0.5$にかからない観測点が3点あることがわかります。
ケース3:標準偏差のサンプル依存性その2
「真の値をそのエラーバーの中に含む確率が68%」になるのは、ノイズが独立に入ること、つまり「観測点の間に相関が無い」時です。逆に、観測点の間に相関があるとおかしなことになります。
よくあるパターンの一つは、ある観測点が別の観測点のデータを共有してる場合です。
先ほどと同様に、標準偏差は観測サンプル数$N$に対して$1/\sqrt{N}$で小さくなることを見てみようと思います。前回は$N$を4から2048まで変えながら、全て独立に平均値と標準偏差を求めましたが、今回は2048回測定し、そのうち4回の平均、8回の平均、16回の平均・・・と、一度測定したデータを使って平均値と標準偏差を計算してみましょう。
この場合、$N$が小さい時のデータは、必ず$N$が大きいデータに含まれることになります。例えばN=8のデータのうち4つは、N=4の計算に使ったデータを共有します。
スクリプトはこんな感じです。
def func(n)
s = 0.0
s2 = 0.0
n.times do
r = rand
s += r
s2 += r * r
end
s /= n.to_f
s2 /= n.to_f
sigma = Math.sqrt((s2 - s ** 2) / (n - 1))
return s, sigma
end
srand(1)
s = 0.0
s2 = 0.0
i = 0
10.times do |j|
n = 2 ** (j + 2)
while (i < n)
i += 1
r = rand
s += r
s2 += r * r
end
a = s / n.to_f
a2 = s2 / n.to_f
sigma = Math.sqrt((a2 - a ** 2) / (n - 1))
puts "#{n} #{a} #{sigma}"
end
この場合でも、標準偏差が$1/\sqrt{N}$に比例するのは同じです。

ただし、誤差棒がおかしくなります。

10点の観測点のうちエラーバーが0.5にかからない点が5点あり、しかも最初に6点が「同じ側」に連続でずれています。相関が無いのであれば、真の値の両側に均等にばらつくはずで、これを見たら「おかしい」と思わなければいけません。
ケース4:観測に振動を含む場合
何か時間的に指数関数的に減衰する量を観測する場合を考えましょう。ノイズがひどいので、何度も観測してサンプル平均を取ることにします。
さて、何かが減衰する場合、単に指数関数で減衰するだけでなく、振動がのる場合があります。振動ののり方はいろいろありますが、単純に
\[y = \exp(-a t) + b \sin(c t + \Delta) + \varepsilon\]という形の系を考えましょう。右辺第二項が振動項です。$\Delta$は位相で、「一回の観測の間は一定だが、観測毎に異なる」ようなランダムな値とします。第三項の$\varepsilon$は観測誤差で、観測のたびに独立なノイズがのるものとします。
グラフにするとこんな感じになります(ノイズを含まない場合)。a=0.2, b = 0.3, c = 10, $\Delta=0$です。

平均としては指数関数的減衰ですが、それに正弦波が乗っています。
「一回の観測の間は一定だが、観測の度に異なる位相」というのは、グラフにするとこんな感じです。

一回目の実験Exp. 1と、二回目の実験Exp. 2では、位相がずれています。振動数は同じなので、何度も観測して平均すると、平均値である指数関数減衰(黒線)に近づいていくことが期待されます。
このグラフを見たら「指数関数に振動が乗っている」ことがすぐにわかりますが、観測点の間隔が広い場合、これが振動なのかノイズなのか区別をつけることが難しくなります。例えば、先ほどのグラフ(紫の線)を間隔1でプロットしたものがこちらです。

このグラフを見て「ノイズが乗っている」のか「振動が乗っている」のかを判断することは難しいでしょう。しかし、エラーバーをつけてみるとそれがわかる(少なくとも何かおかしなことが起きていることがわかる)場合があります。
この振動項の有無がエラーバーに与える影響を見るスクリプトはこんな感じでしょうか。
NDATA = 10
NSAMPLE = 20
srand(1)
def func(x, delta, a_sin)
y = Math.exp(-x * 0.2) + (rand - 0.5) * 0.1
y += a_sin * Math.sin(x * 10.0 + delta)
y
end
def stat(d)
n = d.size.to_f
ave = d.sum / n
ave2 = d.map { |i| i ** 2 }.sum / n
sigma = Math.sqrt((ave2 - ave ** 2) / (n - 1.0))
return ave, sigma
end
def run(filename, a_sin)
data = Array.new(NDATA) { [] }
NSAMPLE.times do
delta = rand * 2 * Math::PI
NDATA.times do |i|
y = func(i+1, delta, a_sin)
data[i].push y
end
end
open(filename, "w") do |f|
NDATA.times do |i|
a, s = stat(data[i])
f.puts "#{i+1} #{a} #{s}"
end
end
puts filename
end
run("test6_a.dat", 0.0)
run("test6_b.dat", 0.3)
まず、振動項が無く、ノイズだけの場合はこんな感じになります。

まぁこんな感じかな、というグラフですね。
次に、ノイズに加えて振動項がある場合です。

慣れた人が見れば「ん?」と思うはずです。平均値の振る舞いが綺麗なわりに、エラーバーが大きすぎます。
それを見るために、観測値に$\exp(a t)$をかけてみましょう。指数関数的な減衰を打ち消して、観測値が1にそろうはずです。
まずは振動項の無い場合です。

観測値は、真の値のまわりを揺らいでおり、エラーバーにかからない点が2点、ぎりぎりかかってるかどうかが1点で、まぁそんな感じかな、と思うグラフです。
次に、振動項がある場合です。

全ての点において、エラーバーががっつり「真の値」を含んでいます。これを見ればエラーバーが大きすぎることがわかるでしょう。
振動の位相は観測毎にランダムなので、平均をとれば振動がない場合と同じ期待値に収束します。しかし、振動の位相は同じ観測では固定なので、観測点同士が強く相関することになります。この場合は、振動の分散も拾ってしまうため、エラーバーが大きくでます。
このように、振動の周期が観測間隔に比べて小さい場合、単なるノイズと区別しづらいので注意が必要です。もちろん、フーリエ変換すれば変なピークが立つので隠れた振動に気が付きますが、そもそも「振動があるかも」という可能性に思い至らなければフーリエ変換しようと思わないでしょう。その場合でも、適切にエラーバーをつけていれば、少なくとも何かおかしいことに気が付きます。
ケース5:パイこね変換
一見ランダムに見えるデータでも、相関があるとエラーバーがおかしくなる例として、やや人為的ですがパイこね変換を見てみましょう。こんな変換です。
\[x_{i+1} = 3 x_i - \lfloor 3 x_{i} \rfloor\]要するに3倍して整数部分を引き去り、小数部分だけを取り出すような変換です。これは、一見ノイズのように見えます。
以下の二つのデータ(Data AとB)の、片方は標準のrandで生成した乱数列で、もう片方はパイこね変換で生成した数列ですが、ぱっと見では区別がつきませんよね。


これらを100個ずつまとめて平均と分散を計算し、エラーバーをつけてやるとこんな感じになります。


Data Aは「まぁ普通のグラフかな」という感じですが、慣れた人がData Bを見ると「ん?」となります。まず目につくのは「外れ値」です。エラーバーを1シグマで取っているので、平均にかからない確率は32%程度ありますが、「平均からエラーバーの二倍」離れる確率は2シグマなので5%未満です。さらに「3倍」離れる確率は3シグマなので0.3%。確率ゼロではありませんが、そんなほいほい起きる確率でもありません。それで、改めてよく見てみると、エラーバーが平均を含まない観測点が多いように見えます。
で、「ん?」と思ったあなたは、まず「平均にエラーバーがかかる確率」を計算してみます。Data Aは100個中69個がエラーバーにかかっていますが、Data Bは48個しかありません。これで「おかしい」と思って、いろいろ調べた結果、データになんらかの相関があることに気づくかもしれません。
先ほどの図を作るスクリプトも載せておきましょう。
def stat(d)
n = d.size.to_f
ave = d.sum / n
ave2 = d.sum { |i| i ** 2 } / n
sigma = Math.sqrt((ave2 - ave ** 2) / (n - 1.0))
return ave, sigma
end
def bakermap(n)
x = rand
d = []
n.times do |i|
x = x * 3
x -= x.to_i
d.push x
end
d
end
def noise(n)
d = []
n.times do |i|
d.push rand
end
d
end
def rawdata
File.open("noise.dat", "w") do |f|
noise(100).each_with_index do |v, i|
f.puts "#{i} #{v}"
end
end
File.open("bakermap.dat", "w") do |f|
bakermap(100).each_with_index do |v, i|
f.puts "#{i} #{v}"
end
end
end
def samples
fn = File.open("noise_s.dat", "w")
fb = File.open("bakermap_s.dat", "w")
n_count = 0
b_count = 0
n_trial = 100
n_trial.times do |i|
n = 10
na, ns = stat(noise(n))
ba, bs = stat(bakermap(n))
fn.puts "#{i} #{na} #{ns}"
fb.puts "#{i} #{ba} #{bs}"
n_count += 1 if na - ns < 0.5 and na + ns > 0.5
b_count += 1 if ba - bs < 0.5 and ba + bs > 0.5
end
puts "baker's map #{b_count.to_f / n_trial}"
puts "noise #{n_count.to_f / n_trial}"
end
srand(1)
samples
rawdata
まとめ
見たら「ん?」と思うようなエラーバーのグラフを紹介してみました。とにかく「データがのる」と思われる曲線を描いてみて、そこにエラーバーがかからない観測点が3点に1つ無い場合、何かがおかしい可能性が高いです。記事に書いたように、ありがちなのは観測点同士に相関があることですが、分散を$N$ないし$N-1$で割り忘れている、なんて場合もあります(観測点数が少ない場合、意外に気づきにくいです)。
エラーバーは、単に「データのばらつき」、もっといえば「データの自信度」を表すものではありません。グラフを見た人が「誤差がホワイトノイズ的かどうか」「データ間に明らかな相関がないか」「データの差は有意か」といったチェックに使うので、適切にエラーバーをつけるようにしましょう。
この記事が誰かの参考になれば幸いです。
A Robot’s Sigh